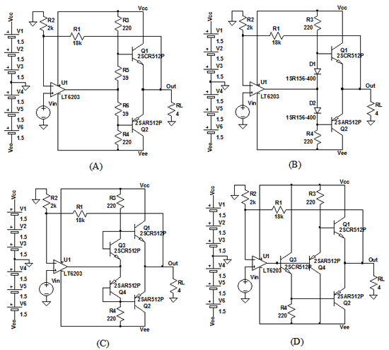
《ダウンロード》一覧
ダウンロードしたいデータを,フリーワードやカテゴリから探せます.
フリーワード検索
カテゴリ
- 画像
- Tech Village(組み込みネットなど)
- トランジスタ技術
- エレキジャック
- ディジタル・デザイン・テクノロジ
- Interface
- TECH I
- CQ ham radio
- エレキジャック・フォーラム
- Smartphone World
- TEST_広告
検索結果一覧
12967件ヒットしました.
«前の20件 ... 457 458 459 460 461 462 463 464 465 466 467 468 469 470 471 472 473 474 475 ... 次の20件»
«前の20件 ... 457 458 459 460 461 462 463 464 465 466 467 468 469 470 471 472 473 474 475 ... 次の20件»








