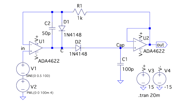
《ダウンロード》一覧
ダウンロードしたいデータを,フリーワードやカテゴリから探せます.
フリーワード検索
カテゴリ
- 画像
- Tech Village(組み込みネットなど)
- トランジスタ技術
- エレキジャック
- ディジタル・デザイン・テクノロジ
- Interface
- TECH I
- CQ ham radio
- エレキジャック・フォーラム
- Smartphone World
- TEST_広告
検索結果一覧
13794件ヒットしました.
«前の20件 ... 100 101 102 103 104 105 106 107 108 109 110 111 112 113 114 115 116 117 118 ... 次の20件»
«前の20件 ... 100 101 102 103 104 105 106 107 108 109 110 111 112 113 114 115 116 117 118 ... 次の20件»








